首 页
学院概况
党建工作
人才培养
科学研究
学科建设
师资队伍
学生工作
对外交流
校友会
[数学科学学院]
>>通知公告
>>数学科学学院2025年秋季研究生学位论文答辩公告(第三期)
数学科学学院2025年秋季研究生学位论文答辩公告(第三期)
时间:2025-11-13 15:37:15 来源:数学科学学院 查看:
170
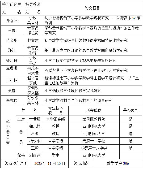
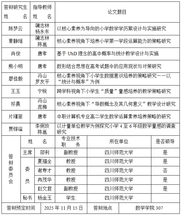
数学科学学院2025年秋季研究生(同等学历)学位论文答辩公告(第三期),具体安排如下:
欢迎各位师生莅临指导。
编辑:数学科学学院
[手机版本]
[扫码分享]
[打印本页]
‹
›